Правила форума Clear

Замена левой клапанной крышки

30.05.2011, 18:04   #1
slavaz
Аватар для slavaz
Володя, здравствуй! Собственно нужен алгоритм замены клапанной крышки в связи выходом из строя мебраны клапана. Спасибо!
30.05.2011, 21:35   #2
Владимир Маркин
Аватар для Владимир Маркин
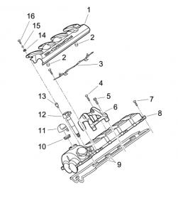
День добрый Вячеслав! Выкладываю по клапанной крышке 1-4 цил. по 5-6 аналогично....
Миниатюры:
Нажмите на изображение для увеличения
Название: 15310006.jpg
Просмотров: 289
Размер:	11.9 Кб
ID:	4962   Нажмите на изображение для увеличения
Название: 15910002.jpg
Просмотров: 276
Размер:	10.1 Кб
ID:	4963   Нажмите на изображение для увеличения
Название: 10500001.jpg
Просмотров: 251
Размер:	17.8 Кб
ID:	4964   Нажмите на изображение для увеличения
Название: 97520005.jpg
Просмотров: 260
Размер:	20.2 Кб
ID:	4965   Нажмите на изображение для увеличения
Название: 97520015.jpg
Просмотров: 256
Размер:	23.3 Кб
ID:	4966  

Нажмите на изображение для увеличения
Название: 15020001.jpg
Просмотров: 252
Размер:	28.3 Кб
ID:	4967   Нажмите на изображение для увеличения
Название: 15910007.jpg
Просмотров: 274
Размер:	22.7 Кб
ID:	4968   Нажмите на изображение для увеличения
Название: 15020012.jpg
Просмотров: 254
Размер:	20.9 Кб
ID:	4969  
31.05.2011, 11:43   #3
slavaz
Аватар для slavaz
Спасибо!

Метки
замена, клапанный





Powered by vBulletin® Version 3.8.7
Copyright ©2000 - 2025, vBulletin Solutions, Inc. Перевод: zCarot
Все права на материалы, находящиеся на сайте, охраняются в соответствии с законодательством РФ.
При любом использовании материалов сайта, письменное согласие обязательно.
Торговые марки, логотипы и марки услуг, размещенные на данном сайте, являются собственностью их владельцев.
CayService.ru не связан с Porsche AG или PCNA. ©2025 CayService.ru. Все права защищены.
Яндекс.Метрика